重庆市武隆区文复乡特困人员救助供养办理服务指南
日期:2026-03-03
字体:【 默认 超大
分享:


一、办理条件

同时具备以下条件的老年人、残疾人和未成年人,应当依法纳入特困人员救助供养范围:(一)无劳动能力,1、60周岁以上的老年人;2、未满16周岁的未成年人;3、残疾等级为一、二、三级的智力、精神残疾人,残疾等级为一、二级的肢体残疾人,残疾等级为一级的视力残疾人;(二)无生活来源;(三)无法定赡养、抚养、扶养义务人或者其他法定义务人无履行义务能力。

二、申请材料

申请特困人员救助供养,应当由本人向户籍所在地乡镇人民政府(街道办事处)提出书面申请。本人申请有困难的,可以委托村(居)民委员会或者他人代为提出申请。

1)本人有效身份证明、户口本;(2)劳动能力、生活来源、财产状况以及赡养、抚养、扶养情况的书面声明;(3)承诺所提供信息真实、完整的承诺书;(4)残疾人应当提供中华人民共和国残疾人证。

申请人及其法定义务人应当履行授权核查家庭经济状况的相关手续。

三、2024年特困人员救助供养标准

特困人员基本生活标准为每人每月975元。生活照料护理补贴标准为全护理每人每月500元、半护理每人每月300元、全自理每人每月100元。

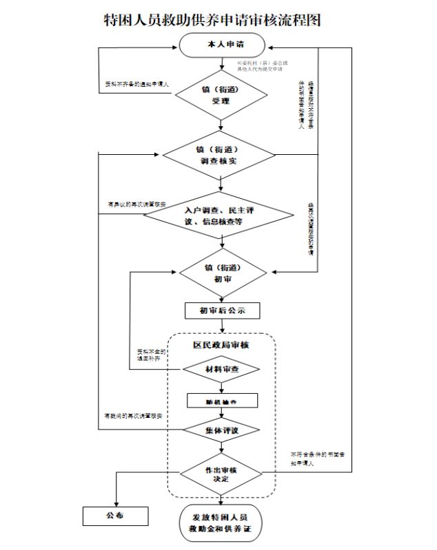
四、办理流程

特困人员救助供养申请审核流程图.png

     五、办理时间

周一至周五,9:00—12:30,14:00—18:00(节假日、公休日除外)。

六、办理地点

重庆市武隆区文复乡文兴路40号

七、联系方式

重庆市武隆区文复乡公共服务中心:023-77749220。

版权所有:重庆市武隆区人民政府 主办单位:重庆市武隆区人民政府办公室

网站标识码:5002320015 ICP备案:渝ICP备11006838号-1 渝公网安备 50023202000180号