• [ 索号 ]
  • 11500232008690472X/2026-00002
  • [ 发文字号 ]
  • [ 主题分类 ]
  • 统计
  • [ 体裁分类 ]
  • 年鉴
  • [ 成文日期 ]
  • 2026-01-06
  • [ 发布日期 ]
  • 2026-01-06
  • [ 发布机构 ]
  • 武隆区统计局
  • [ 有性 ]
武隆统计资料汇编——2025
日期:2026-01-06
字体:【 默认 超大
分享:


版权所有:重庆市武隆区人民政府 主办单位:重庆市武隆区人民政府办公室

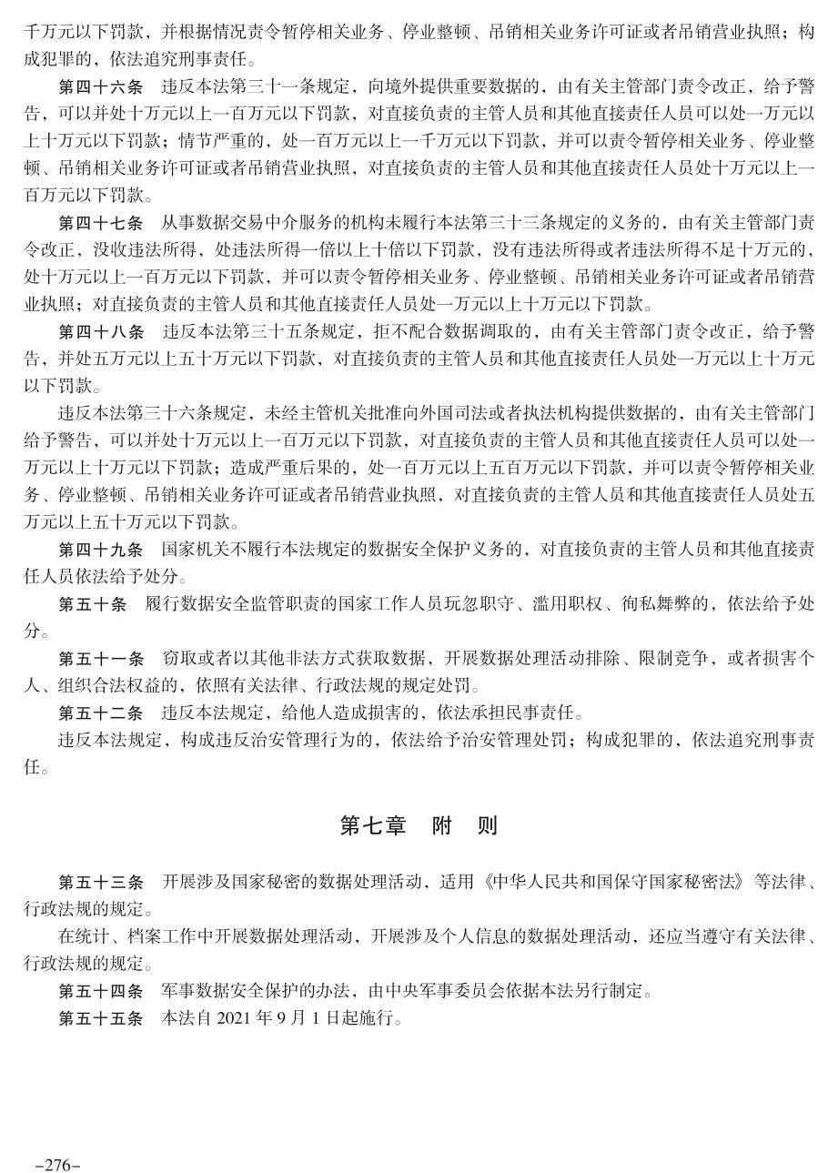
网站标识码:5002320015 ICP备案:渝ICP备11006838号-1 渝公网安备 50023202000180号