• [ 索号 ]
  • 11500232681461530D/2021-00284
  • [ 发文字号 ]
  • [ 主题分类 ]
  • 农业、林业、水利
  • [ 体裁分类 ]
  • 其他公文
  • [ 成文日期 ]
  • 2021-11-30
  • [ 发布日期 ]
  • 2021-11-30
  • [ 发布机构 ]
  • 武隆区农业农村委
  • [ 有性 ]
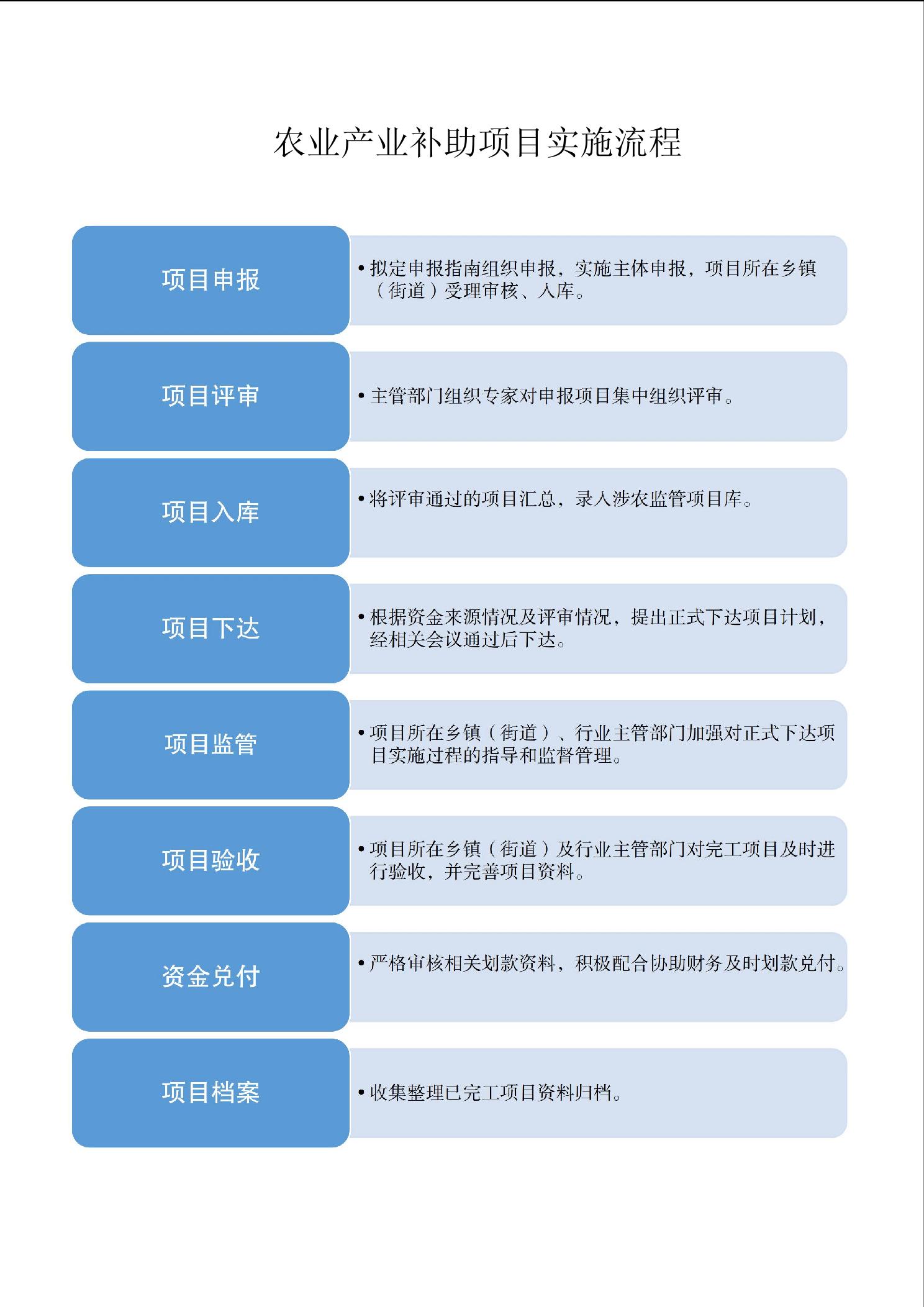
重庆市武隆区农业农村委员会2021年农业产业补助项目实施流程
日期:2021-11-30
字体:【 默认 超大
分享:



版权所有:重庆市武隆区人民政府 主办单位:重庆市武隆区人民政府办公室

网站标识码:5002320015 ICP备案:渝ICP备11006838号-1 渝公网安备 50023202000180号