• [ 索号 ]
  • 115002320086902886/2025-00216
  • [ 发文字号 ]
  • [ 主题分类 ]
  • 民政、乡村振兴、救灾;其他
  • [ 体裁分类 ]
  • 工作动态;公告公示
  • [ 成文日期 ]
  • 2025-12-29
  • [ 发布日期 ]
  • 2025-12-29
  • [ 发布机构 ]
  • 武隆区民政局
  • [ 有性 ]
武隆区养老机构设立备案办事指南(2025年版)
日期:2025-12-29
字体:【 默认 超大
分享:


    一、受理范围

    1、新登记设立的养老机构;

    2、具备法人资格的医疗机构设立的养老机构;

    3、原许可到期,需重新备案的养老机构;

    4、需要法人等变更的养老机构。

    二、备案依据

    1、《中华人民共和国老年人权益保障法》

    2、《民政部关于贯彻落实新修改的<中华人民共和国老年人权益保障法>的通知》(民函〔20191)

    3.、《养老机构管理办法》(民政部令第66号)

    三、实施机关

    重庆市武隆区民政局。

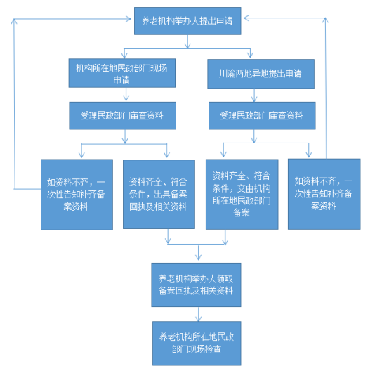
    四、备案流程

1、备案申请。举办人在收住老年人后10个工作日以内,向武隆区民政局提出备案申请,提交申请材料(受理科室:老龄工作和养老服务科)。   

2、备案受理。申请人填写《设置养老机构备案书》《养老机构备案承诺书》;接件受理人员核验申请材料,当场作出受理决定,录入申请信息;对于提交的材料信息不全的,接件受理人员当场一次性告知举办者补全材料。

    3、资料审查。受理后,审查人员对材料进行审查,在7个工作日内作出备案答复。如属于异地办理,需机构所在地相关部门核实的,武隆区民政局将机构申请备案情况和申请审查事项通过邮件或线上渠道转交机构所在地民政部门。

    4、备案回执。符合备案申请资格,并材料齐全、格式规范、符合法定形式的,武隆区民政局出具《设置养老机构备案回执》及《养老机构基本条件告知书》。如属于异地办理,武隆区民政局将备案材料转交机构所在地民政部门,由机构所在地民政部门出具回执凭证。

5、领取结果。申请人按约定的方式到武隆区民政局(养老服务和儿童福利科)自取或以邮寄的方式获取《设置养老机构备案回执》及《养老机构基本条件告知书》。

6、现场检查。按照属地管理原则,武隆区民政局自备案之日起20个工作日以内进行现场检查,并核实备案信息。

    五、申请材料

    1.、如实填报《设置养老机构备案书》或《养老机构变更备案书》;

    2、根据备案机构性质提交相应的《民办非企业单位登记证书》(副本)复印件、《个体工商户营业执照》(副本)复印件或《事业单位法人证书》(副本)复印件;

    3、《养老机构备案承诺书》;

    4、根据实际情况提交自有服务场所的产权证明(如为租赁,还需提供房屋租赁合同)、住建(消防)部门出具的验收合格意见或备案资料、环评报告或备案资料以及机构建筑竣工图片。

    5、备案申请材料清单见目录。

材料名称

要求

原件份数

(份/套)

复印件份数

(份/张)

扫描件

(份/张)

《设置养老机构备案书》或《养老机构变更备案书》

盖鲜章

2

0

1

《养老机构备案承诺书》

盖鲜章

2

0

1

《民办非企业单位登记证书》

副本、盖鲜章

0

2

1

《个体工商户营业执照》

副本、盖鲜章

0

2

1

《事业单位法人证书》

副本、盖鲜章

0

2

1

如是自有房屋,需提供服务场所的产权证明;如是租赁,需提供租赁房屋产权证明和房屋租赁合同

盖鲜章

0

2

1

住建(消防)部门出具的验收合格意见或备案资料

盖鲜章

0

2

1

房屋质量安全鉴定报告

盖鲜章

0

1

1

环评报告或备案资料

盖鲜章

0

2

1

机构建筑竣工图片(包括建筑外立面和房屋内部场景)

盖鲜章

0

10

电子版

   

    六、办理时限

申请时限

养老机构在收住老年人后10个工作日内

受理时限

0个工作日

受理时限说明

自接到申请当场作出受理或不予受理决定。

法定办理时限

7个工作日

法定办理时限说明

7个工作日。

法定现场检查时限

20个工作日

法定办理时限说明

20个工作日。

    七、备案收费

    不收费。

八、备案登记工作联系电话

重庆市武隆区民政局老龄工作和养老服务科:77725525

重庆市武隆区民政局网上办事大厅:

https://zwykb.cq.gov.cn/qxzz/wlq/

附件:1、川渝两地养老机构备案流程图

      2、设置养老机构备案书

      3、设置养老机构备案回执

          4、养老机构基本条件告知书

          5.、备案承诺书

          6、养老机构变更备案书

          7、养老机构变更备案回执


附件1

川渝两地养老机构备案流程图(重庆市武隆区)

                                                                                                                                                                                                                                                                                                                                                                                                                                                                                                                                       


附件2

养老服务机构备案申请书

        区县民政部门:

我单位申请设置养老服务机构,相关备案信息如下:

1.名称:

2.地址(具体到门牌号):

3.法人登记机关:

4.法人登记统一社会信用代码:

5.法定代表人(主要负责人):身份证号码:

6.务(经营)范围:

7.服务场所权属(选项):自有/租赁

8.养老床位数量(张):其中护理型床位数量(张):

9.占地面积(平方米):建筑面积(平方米):

10.消防验收核定建筑面积(平方):

11.服务分支机构或服务网点:

12.是否收取预付费(选项):是/  

13.联系人:联系电话(手机)

本人对以上信息予以承诺,对其真实性予以负责,请予以备案。

备案申请单位(章)

       


附件3

养老服务机构备案回执

          :     编号:行政区划代码+年度+001

          日报我单位的《养老服务机构备案申请书》及有关材料收到并已备案。

备案事项如下:

名称:

地址:

法定代表人(主要负责人):

服务范围或经营范围:

养老床位数量:

消防验收核定建筑面积:

                    区县民政部门(章)

            年


附件4

养老服务机构基本条件告知书

依照《中华人民共和国安全生产法》规定,养老服务机构不具备安全生产条件的,不得从事经营服务活动;应当依照《中华人民共和国老年人权益保障法》接受民政等部门的监督管理,按照法律法规和标准规范的规定开展服务活动。养老服务机构基本条件如下:

1.养老服务应当符合如下现行的国家和本市相关法律法规规章标准的要求:《中华人民共和国老年人权益保障法》《养老机构管理办法》《重庆市老年人权益保障条例》《重庆市养老机构管理办法》《养老机构服务安全基本规范》《养老机构服务质量基本规范》等。

2.养老服务机构设施应当符合《中华人民共和国建筑法》《中华人民共和国消防法》《无障碍环境建设条例》等法律法规,以及《建筑防火通用规范》《老年人照料设施建筑设计标准》等国家标准或者行业标准规定的安全生产条件,符合环境影响评价分类管理要求。

3.建筑总面积大于1000(含)平方米以上的,应依法办理建设工程消防设计审查验收手续,取得验收意见书;建筑总面积小于1000平方米的,应依法办理建设工程备案手续或取得备案证明文件;验收意见书或备案证明文件应载明用途为“养老服务”。

4.养老服务机构管理和专技人员、养老护理员等配备,应与经营规模相适应,符合相关规定要求,并按岗位要求持证上岗,开展培训、考核和评价。

5.开展餐饮服务的,应当符合《中华人民共和国食品安全法》《食品经营许可管理办法》等法律法规,并符合相应食品安全标准。内设餐饮服务机构的,应有食品经营许可证。

6.开展医疗卫生服务的,应当符合《医疗机构管理条例》《医疗机构管理条例实施细则》等法规规章,以及养老服务机构内设医务室、护理站等设置标准。内设医疗机构的,应有医疗机构执业许可证或医疗执业备案证明。

7.养老服务机构收费应当符合《中华人民共和国价格法》《关于商品和服务实行明码标价的规定》《重庆市养老机构预收费管理办法(试行)》等规定。

8.养老服务机构使用特种设备的,应有特种设备使用登记证,并在定期检验有效期内。

9.法律法规规定的其他条件。

附件5

养老服务机构备案承诺书

本单位承诺如实填报            的备案信息,并将按照相关法律法规的要求,及时、准确报送后续重大事项变更信息。

1.承诺已了解养老服务机构管理相关法律法规和标准规范,承诺开展的养老服务符合《养老服务机构基本条件告知书》载明的要求。

2.承诺按照诚实信用、安全规范、以人为本的原则和相关国家和行业标准开展养老服务,不以养老服务机构名义从事欺老虐老、不正当关联交易、非法金融活动等损害老年人合法权益和公平竞争市场秩序的行为;及时整改消除各类安全隐患,不断提升养老服务质量。

3.承诺主动接受并配合民政部门和其他有关部门的指导、监督和管理。

4.承诺养老服务机构登记事项或备案内容发生变动的,于办理完成变更手续或变动后10个工作日内办理备案变更手续。

5.承诺不属实,或者违反上述承诺的,依法承担相应法律责任。

                


备案申请单位(章)    

法定代表人(主要负责人)签字:

       


附件6

养老服务机构变更备案申请书


            区县民政部门:
  我单位有关养老服务机构备案事项发生变更,变更信息如下:

变更事项:

变更前:

变更后:

请予以备案。

联系人:联系方式:

                    变更备案申请单位(章)
          年 月 


附件7

养老服务机构变更备案回执


        :     变更备案编号:          

               日报我单位的《养老服务机构变更备案书》收到并已备案。

变更事项如下:

变更前:

变更后:

                         区县民政部门(章)
           年  月  日

版权所有:重庆市武隆区人民政府 主办单位:重庆市武隆区人民政府办公室

网站标识码:5002320015 ICP备案:渝ICP备11006838号-1 渝公网安备 50023202000180号